乐华娱乐为挽留王一博提供股权激励 希望维持和王一博的长期合作
来源: 时间:2026-03-26 17:56
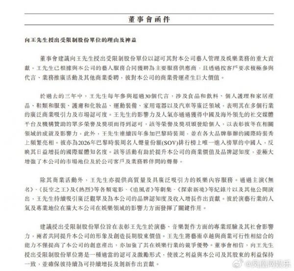
根据乐华娱乐3月25日公开的董事会函件,公司建议有条件向@UNIQ-王一博 提供股份奖励:旨在认可及奖励其对集团业务做出的卓越贡献,寻求维持与王一博的长期合作。函件建议向王一博授出1250万个受限制股份单位,认购价每股0.01港元,占已发行股份约1.51%,相关激励需待股东特别大会审议通过后方可生效。

公开资料显示,乐华娱乐是目前国内头部的艺人管理公司,旗下有王一博等多名签约艺人。2023年1月19日,乐华娱乐在港交所挂牌上市。网传消息,乐华娱乐与@UNIQ-王一博 的合约将于2026年10月到期。而据此前乐华娱乐公告显示,王一博连续多年撑起乐华娱乐的核心营收。2022年前三季度,王一博贡献的收入占同期总收入的59%。而在2024年,乐华娱乐总营收7.65亿,王一博贡献了4.59亿元,占比超过60%。


关于其股权激励以及合约是否到期的消息,部分网友表示续约是双赢的局面;但也有王一博粉丝表示反对和乐华娱乐续约,表示公司给出的股份奖励无法匹配王一博为公司做出的贡献。
相关知识
王一博续约4年,乐华娱乐就此高枕无忧?
王一博公司乐华娱乐发声明……
家人们谁懂啊!乐华娱乐财报曝光,王一博长期贡献超六成营收
王一博,乐华娱乐力推新人,刷看综艺 乐坛新星 王一博
乐华娱乐正在“去王一博化”
乐华娱乐将赴港上市,“王一博依赖症”何解?
王一博和乐华续约了!?
官方粉丝团辟谣王一博离开乐华娱乐:不实信息
涉王一博,乐华娱乐报警
乐华娱乐重启港股上市 业绩没改善对王一博还更依赖了
推荐资讯
- 1李沁肖战已同居领证? 李沁肖 49367
- 2闫妮老公邹伟平简历 闫妮前 45103
- 3王凯蒋欣承认已有一子? 结 41019
- 4王灿前夫 王灿的第一任老公 36789
- 5汪希玥回北京过年,怎料见到汪 32867
- 6霍启山与霍启仁对嫂子郭晶晶的 29887
- 7张佳宁和宋轶长得像 同属甜美 25980
- 8央视主持孙小梅丈夫曝光,是大 21383
- 960年代,洪秀柱(右后)与父 20325
- 10佟丽娅事件是什么 佟丽娅回应 19640
资讯热点排名