诗圣杜甫:从“破产诗人”到千古顶流的逆袭密码
茅屋为秋风所破,他却用诗歌建起了永恒的精神大厦。
公元767年秋,夔州江边,一位56岁的老人独自登上高台。他鬓发斑白,疾病缠身,手中拄着拐杖。面对滚滚长江,他吟出了千古名句:“无边落木萧萧下,不尽长江滚滚来。”
此时的杜甫不会知道,这首《登高》将在千年后被誉为“七律之冠”。他更不会知道,自己会从一生困顿的“破产诗人”,逆袭成为与李白并肩的“诗圣”。
生前落魄:一个“失败者”的坚韧
杜甫的人生开局并不差。出身官宦家庭,少年聪慧,胸怀大志,“会当凌绝顶,一览众山小”的豪情壮志溢于言表。
然而命运弄人。科举落第,仕途坎坷,又逢安史之乱爆发,杜甫开始了颠沛流离的生活。
在长安困守的十年间,他饱尝世态炎凉,甚至目睹“朱门酒肉臭,路有冻死骨”的社会现实。安史之乱期间,他被困长安,写下“感时花溅泪,恨别鸟惊心”的沉痛诗句。
759年,杜甫辞官赴秦州,后又辗转至成都,在浣花溪畔筑起草堂。即使在这段相对安定的时期,他仍然过着“痴女饥咬我,啼畏虎狼闻”的贫困生活。
诗歌创新:将苦难淬炼成艺术
杜甫的伟大在于,他将个人苦难转化为普世艺术。在成都草堂期间,他写下了《茅屋为秋风所破歌》:面对自家茅屋被秋风所破的窘境,他想的却是“安得广厦千万间,大庇天下寒士俱欢颜”。
杜甫开创了“诗史”这一全新赛道。与李白浪漫主义的“仙侠诗”和王维佛系田园诗不同,杜甫聚焦社会现实,关注民生疾苦。
《石壕吏》中老妇的泣血控诉,《新婚别》中的婚恋困境,都是对社会痛点的真实记录。在诗歌技艺上,杜甫也达到了登峰造极的境界。他的七言律诗被公认为唐朝最好,就连《红楼梦》中林黛玉指导香菱学诗时,也推荐她读“一二百首老杜的七言律诗”。
逆袭之路:时间见证的价值发现
杜甫的逆袭并非一蹴而就。在唐朝,他的诗作并未被广泛认可,欣赏者寥寥无几。真正的转机出现在宋朝。
江西诗派将杜甫奉为祖师,掀起“杜甫热”。文人们纷纷为杜诗作注,争相证明自己最懂杜甫,形成“千家注杜”的盛况。
元稹为杜甫撰写墓志铭,称赞其“尽得古今体势”;韩愈发起“李杜并称”运动,进一步奠定了杜甫的文学地位。
杜甫的作品被列入“六本才子必读书”,与《庄子》《史记》等经典并列,成为唐朝唯一享此殊荣的诗人。
杜甫诗歌的现代价值
情感共鸣跨越千年。“露从今夜白,月是故乡明”道尽了游子思乡之情,至今仍是中秋节的经典文案。
社会关怀依然犀利。“不过行俭德,盗贼本王臣”揭示了社会动荡的根源,对现代社会治理仍有启示。
人生哲理历久弥新。“文章憎命达,魑魅喜人过”概括了才士的共同命运,引起无数怀才不遇者的共鸣。
杜甫的诗歌之所以能穿越时空,在于他将“主体性”与“人民性”完美统一。即使在个人陷于困境时,他也能推己及人,联想到普天之下那些比自己更加困苦的人们。
逆袭的启示:坚守创造永恒
杜甫的逆袭故事给我们深刻的启示:真正的价值需要时间沉淀。生前寂寞的杜甫,凭借对艺术的执着追求和对人民的深切关怀,最终赢得了历史的认可。
杜甫用一生印证了自己的诗句:“文章千古事,得失寸心知。” 他将个人命运与时代悲痛融为一体,将诗歌艺术推向了新的高峰。
当我们再次读到他晚年所作的“飘飘何所似,天地一沙鸥”时,看到的不仅是一个漂泊的孤影,更是一个在逆境中坚守信念的灵魂。
如今,杜甫草堂每年游客量达百万级,而当年困扰他的茅屋早已成为永恒的文化地标。这告诉我们:物质的贫困终会消逝,精神的价值永放光芒。
杜甫的逆袭密码,就在于他将生命的体验化为墨迹,在历史的断层中刻下永不磨灭的人性尊严。

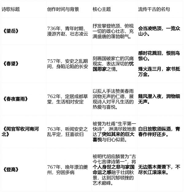
杜甫的诗歌深沉厚重,以下五首是其流传最广、最为人称道的杰作,它们清晰地勾勒出杜甫的人生轨迹与心路历程。

诗艺与精神的不朽丰碑
纵观这五首诗,我们能清晰地看到杜甫如何从一位满怀豪情的青年,成长为一位与国家民族同呼吸共命运的“诗圣”。
从“望岳”到“登高”:青年时《望岳》是向往和企盼,是精神的攀登;晚年《登高》则是历经沧桑后的现实登临,是生命的悲歌。两首诗都以壮阔的自然景象开篇,但心境已从豪迈变为苍凉,映射出大唐帝国由盛转衰的轨迹,也记录了他个人命运的剧变。 “诗史”笔法,心系苍生:在《春望》中,他将个人的伤痛与国家的破败紧密相连;在《春夜喜雨》中,他对自然万物的关怀也折射出其仁爱的胸怀。尤为可贵的是,在自身身处困境时(如《茅屋为秋风所破歌》),他想到的却是“安得广厦千万间,大庇天下寒士俱欢颜”,这种推己及人、心系天下的博大胸怀,是杜甫精神最动人的光辉。 律诗圣手,技艺精湛:杜甫对诗歌形式,尤其是律诗的掌握已臻化境。《登高》通篇对仗,却毫无斧凿之痕,语言精炼而意境深远,被后世尊为七言律诗的典范。希望这份赏析能帮助你更深入地理解杜甫和他的诗歌。如果你对其中某一首诗的细节或背景特别感兴趣,我们可以继续深入探讨。
相关知识
王一博从追星少年逆袭顶流
鞠婧祎从宅男偶像逆袭女粉顶流,解码四千年美女历程
陈晓的小跟班逆袭成为顶流?多年后两人在巅峰相遇!
《陈情令》播出6年,肖战王一博稳居顶流,孟子义逆袭
诗圣杜甫:巩义的文化遗产与现代传承
赵丽颖:农村妞逆袭顶流!回村参加弟弟婚礼,面对亲人她却这样做
从杜甫“迷弟”到草堂守护者
侯明昊从雪藏8个月到热搜顶流,十年磨砺终成天选王也
“诗圣”杜甫为何在中唐默默无闻?又为何能在后世名存千古?
中国首部“诗圣”题材舞剧《杜甫》焕新升级
推荐资讯
- 1李沁肖战已同居领证? 李沁肖 49344
- 2闫妮老公邹伟平简历 闫妮前 44935
- 3王凯蒋欣承认已有一子? 结 40949
- 4王灿前夫 王灿的第一任老公 36716
- 5汪希玥回北京过年,怎料见到汪 32818
- 6霍启山与霍启仁对嫂子郭晶晶的 29842
- 7张佳宁和宋轶长得像 同属甜美 25906
- 8央视主持孙小梅丈夫曝光,是大 21320
- 960年代,洪秀柱(右后)与父 20248
- 10佟丽娅事件是什么 佟丽娅回应 19593